我校2015-2016学年大学生参加城镇居民医疗保险工作现已全面结束,本年度共有24167名学生参加了城镇居民医疗保险(含硕士生、博士生),参保率为99.48%。自2008年起,学校坚持以“学生为本”的理念,通过政策宣传、组织培训、责任落实等举措,扎实推进我校学生参加城镇居民基本医疗保险工作。解决了学生看病难、看病贵的困难,受到师生和家长好评。

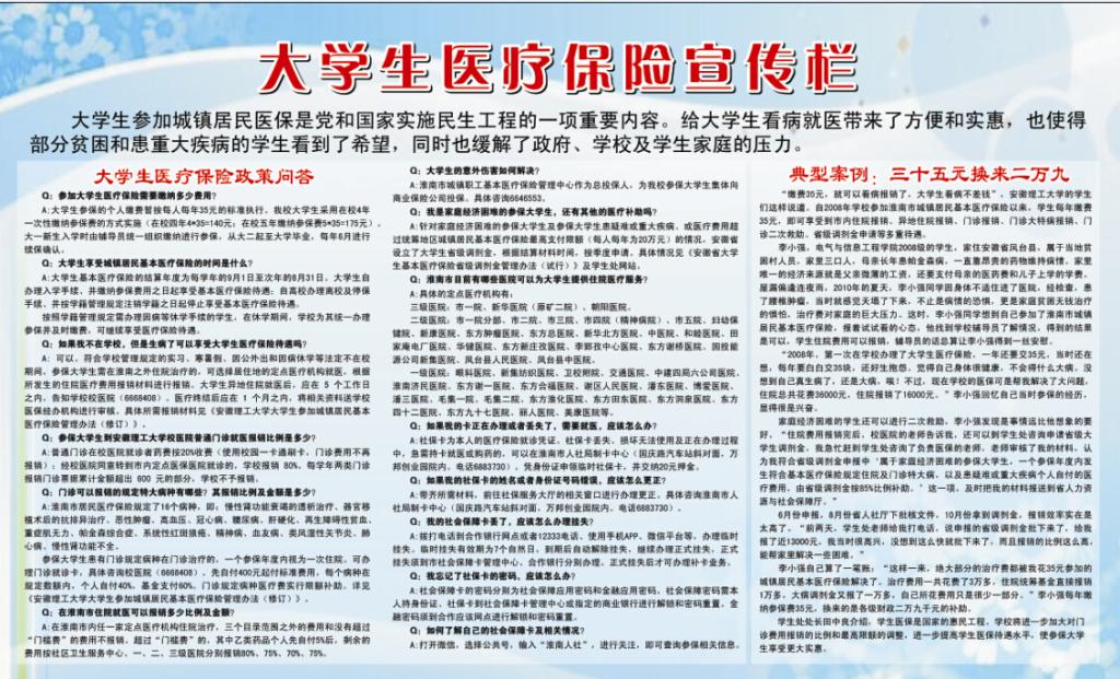
大学生医疗保险宣传展板
加强宣传 提高主动意识
为提高大学生对医保政策的知晓度,增强学生的健康保障意识,学校每年在新生入学期间,开展广泛的政策宣传。利用网络宣传、印刷发放材料、制作医保政策专题宣传展板等形式对大学生的参保、就医、报销等政策进行详细讲解。营造“医保政策人人皆知”的良好氛围,提高学生主动参保意识。

医疗保险政策宣传材料
组织培训 增强责任意识
学校指派专人负责各单位的总体参保工作,层层细化任务,谁的学生谁负责,将大学生参保工作纳入到学院学生工作考核中,建立了参保工作长效工作机制。为确保2015-2016学年大学生参加城镇医疗保险工作顺利完成。我校在6月和9月分别对各学院医保联系人、大一新生辅导员进行大学生参保的政策培训,从我校医保概况、学生参加医保享受的待遇、报销的流程、参保系统操作等方面进行解读。

各学院医保联系人会议

新生辅导员大学生医保工作培训会
责任落实 一个都不能少
学校要求各学院全面摸底排查,联系休学在家学生、在社区参保学生,留级编下学生,转专业学生等人群,让学生签名核对年度参保信息,确认学生能够及时地参保,享受医保政策。同时对缴费标准、能享受到的各项医保待遇及报销方法等内容进行宣传,最大限度地使参保对象及时缴费。对于不愿在学校参加城镇居民医疗保险的学生,学校分别和他们签订了放弃确认函,确保学生参保无遗漏,上报数据零误差,做到“应保尽保、不漏一人”。

学生签名确认参保信息
以生为本 解决实际困难
学校积极帮助患重大疾病、疑难病症和家庭经济困难的大学生申请安徽省大学生省级调剂金。每季度下发文件要求各学院提醒学生进行申报,对申请初审通过的学生,在网站及宣传栏及时公示,请广大师生监督。

省级调剂金公示材料及学生放弃医保确认函(摄影:王冰洁)
自2008年我校参加大学生城镇居民医保以来,学生看病就医得到了方便和实惠。贫困和患重大疾病的学生看到了希望,也缓解了政府、学校及学生家庭的压力。多年来,我校大学生的参保率保持在99%以上,得到省,市人社部门的充分肯定。累计门诊报销71843人次,236.195万元;住院报销913人次,累计391.945万元;为57名患疑难疾病和家庭经济困难学生申请省级调剂金56.96万元,全校共有71756人次享受了城镇居民基本医疗保险待遇。学校将进一步加大宣传,通过多种途径宣传大学生医疗保险的相关知识和政策,将民生工程落到实处。
(撰稿、核稿:学生处 王冰洁、田中良)